本期小编和大家聊聊近日一位来自江苏省涟水中等专业学校的17岁女生姜萍,以全球排名第12的佳绩入围2024阿里巴巴全球数学竞赛决赛,成为该赛事历史上首位进入决赛的中专生。她的成功不仅赢得了同济大学和江苏大学的祝福和邀请,也引发了公众对于竞赛题目难度的好奇。接下来我们就一起往下看看吧。

其实姜萍的数学之旅并非一帆风顺,她原本有意读高中,但因部分科目成绩不佳而转至中专学习服装设计。
然而,凭借对数学的热爱和勤奋自学,她用两年时间攻克了偏微分方程等高等数学难题,她的老师王闰秋表示,姜萍的成功更多源于勤奋而非天赋。
“每一份努力都会有回报!”同济大学在微博上祝贺姜萍,并邀请广大考生报考,一起探索数学的奥秘,同时,江苏大学也对姜萍表示欢迎,并宣传了其数学科学学院的专业优势。
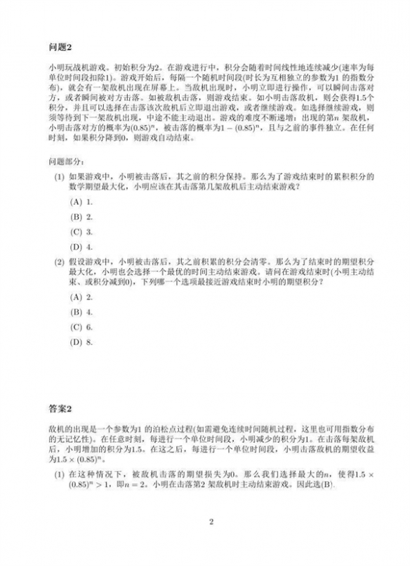
现在,随着竞赛题目和答案的公布,任何人都可以挑战这些难题,测试自己的数学能力,来看看你能答出来几道?
竞赛题目和答案:







以上就是本期的全部分享,那么感兴趣的朋友可以关注小编,后续将带来更多精彩内容。